企业级RAG行业应用落地分享

一、毛卫俊老师分享

1.1 行业痛点锚定

image-20250414203520866

AI就好像你带了一个名校毕业的实习生助理。那么你要如何与他协作呢?

明确的任务、丰富的案例数据、定期的进度沟通

image-20250414203936908

1.2 商业价值(是否值得干)

image-20250414204638495

1.3 技术可行性评估

image-20250414205223348

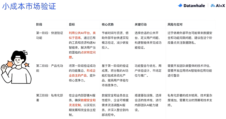
1.4 项目开发阶段

image-20250414210042138
image-20250414210117641

开源的数据清洗工具,github开源项目:MinerU(上海人工智能实验室研发开源)

https://github.com/opendatalab/MinerU

二、丁瑞雪老师分享

image-20250414213049351
image-20250414213215639
image-20250414213320631
image-20250414213455387

企业级RAG行业应用落地分享
https://jiangsanyin.github.io/2025/04/14/2025年4月14日听课/
作者
sanyinjiang
发布于
2025年4月14日
许可协议